Instance Verification Kit (IVK)
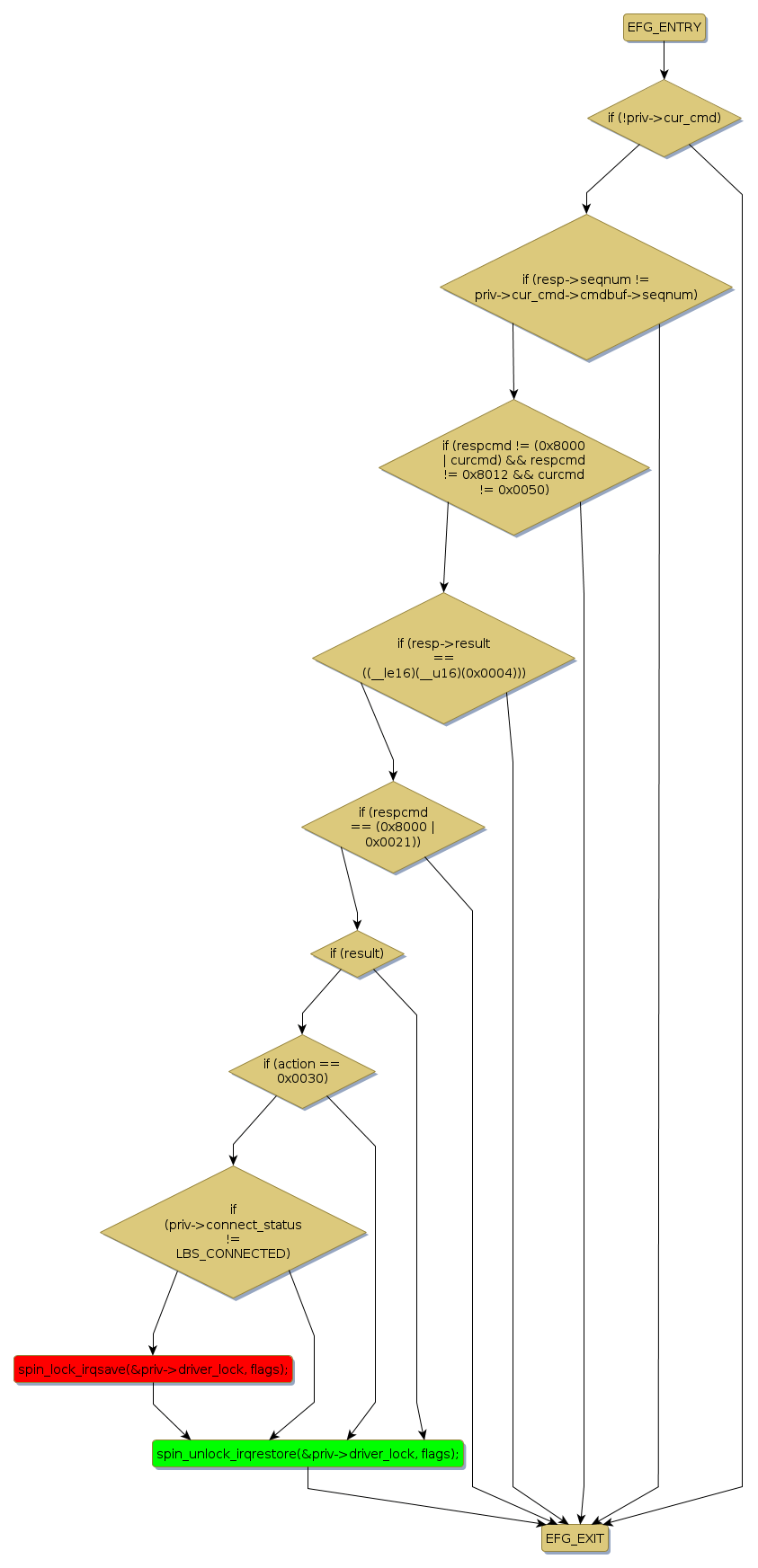
spin lock @ [4461+45+/linux-3.19-rc1/drivers/net/wireless/libertas/cmdresp.c]
Instance Signature: driver_lock
|
The Matching Pair Graph:
|
|
Function Name
|
Control Flow Graph (CFG)
|
Events Flow Graph (EFG)
|
Source Correspondence
|
|
lbs_process_command_response
|
|
|
[1402+28+/linux-3.19-rc1/drivers/net/wireless/libertas/cmdresp.c]
|